レシーバをテストしていて気づいたのだが,RF入力のレベルが小さくなっていくと,あるレベル(しきい値)でノイズゲートが掛かったようにいきなり無音となる.さらによく調べてみたら,しきい値付近のレベルだと信号やノイズがとぎれとぎれになってブツブツという音がする.どうもAD変換時の量子化が原因のようだ.しきい値はAD変換の量子化レベルであって,dsPICの場合,12bitなので,3.3V/4096=805 uV.
これ以下の変化は検知できず,一定値の信号として処理され結果として無音になる.また,これを超えるか超えないか微妙なレベルだと変なノイズが出る.
量子化レベル以下の変化を取り込む方法として,よく知られているものとしてはディザー信号を重畳させる方法がある.
つまり,量子化レベルより十分大きな振幅を持つ信号(ディザー信号)を目的信号に加え,量子化レベルを超えさせる.ディザー信号は,目的信号と周波数帯域が重ならないスペクトルを持つ信号とする(一般的には,目的信号より高い周波数領域に成分を持つノイズなど).
目的信号+ディザー信号をAD変換で取り込んだら,信号処理(フィルタ)でディザー信号の成分をカットすればよい.
数値計算で確認してみた結果を以下に.
入力信号は振幅0.1,周波数800Hzとする.

+/-0.5を量子化の区切りとする.
上段のグラフのように入力信号の振幅が0.1の場合,AD変換器で量子化されると中段のグラフのように一定値0となってしまい入力信号の情報は失われる.当然スペクトラムも下段のとおり全域で0となる.
次に,振幅50,周波数6.25kHzの正弦波をディザー信号として加えてみる.

ディザー信号を入力信号に重畳すれば,量子化されても入力信号の情報は失われないことが
スペクトルをみればわかる.
不要な6.25kHzは,デシメーションフィルタがカットしてくれるので問題ない.
もう一つの例として,入力信号が量子化レベルをぎりぎり超える程度の振幅(0.55とした)を持つケースを以下に示す.

入力信号は取り込めているが高調波成分が生じている.量子化された波形をみれば当然.
ディザー信号ありの場合.

こちらの方が,高調波成分が少なく,低ひずみで信号が取り込めているのがわかる.
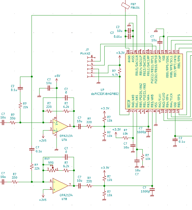
実回路で確認.
下図のとおり,DACのLポートから6.25kHzを出力し,オペアンプの入力に加えた.

とりあえず,空中配線で…

信号レベルが低くても無音となることはなく,変なノイズも発生しなくなった.